The OpenACS 5.9.0 Permissions system allows developers and
administrators to set access control policies at the object level,
that is, any application or system object represented by a row in
the acs_objects table can be
access-controlled via a PL/SQL or Tcl interface. The permission
system manages a data model that then allows scripts to check
permissions using another API call.
Although object level permissions seems appropriate, no developer or administrator wants to explicitly set access control rights for every user and every object on a site. Therefore, OpenACS has two auxiliary mechanisms for making this easier:
the Groups system allows users to be grouped together in flexible ways.
the object model defines a notion of object context, which allows applications to group objects together into larger security domains.
The rest of this document discusses each of these parts, and how they fit together with the permission system.
OpenACS 5.9.0 has an abstraction called a party. Parties have a recursive
definition. We can illustrate how it works with the following
simplified data model. First, we define the parties table, where each party has an
email address and a URL for contact information.
create table parties (
party_id integer not null references acs_objects(object_id),
email varchar(100),
url varchar(100)
)
Now we define two subtypes of party, one for persons, and one for groups:
create table groups (
group_id not null references parties(party_id),
group_name varchar(100) not null
)
create table persons (
person_id not null references parties(party_id),
first_names varchar(100) not null,
last_name varchar(100) not null
)
The users table is also
defined in this data model as a subtype of person.
Finally, we define two relations, one for group membership and one for group composition.
The composition relation expresses that every member of group A should also be a member of group B. This relation allows us to define a hierarchy of groups.
The membership relation maps groups to parties. Each member of a group is a party rather than just a user. That is, groups consist of members that are either a person or an entire group. This allows us to say that group A should be a member of another group B.
The groups data model is recursive. Modelling parties as either a person or a group provides a way to model complex hierarchical groupings of persons and groups.
The full details of the groups data model is beyond the scope of this tutorial. See Parties in OpenACS or OpenACS 4 Groups Design for more details.
NOTE: Much more detailed information about the permission system and how to use it is available in the OpenACS Permissions Tediously Explained document.
The permissions data model is a mapping between privileges, parties and objects. Parties and objects have already been discussed. Now we focus on privileges.
In OpenACS, a privilege describes the right to perform some operation on some object. Privileges are the basic units out of which we build access control policies. For example in the Unix filesystem, access is controlled by granting users some combination of read, write, or execute privileges on files and directories. In OpenACS 5.9.0, the table of privileges is organized hierarchically so that developers can define privileges that aggregate some set of privileges together. For example, if we have read, write, create and delete privileges, it might be convenient to combine them into a new privilege called "admin". Then, when a user is granted "admin" privilege, she is automatically granted all the child privileges that the privilege contains. The OpenACS 5.9.0 kernel data model defines these privileges:
#
begin
acs_privilege.create_privilege('read');
acs_privilege.create_privilege('write');
acs_privilege.create_privilege('create');
acs_privilege.create_privilege('delete');
acs_privilege.create_privilege('admin');
acs_privilege.add_child('admin', 'read');
acs_privilege.add_child('admin', 'write');
acs_privilege.add_child('admin', 'create');
acs_privilege.add_child('admin', 'delete');
commit;
end;
Note that a user does not gain admin privileges when granted read, write, create and delete privileges, because some operations explicitly require admin privileges. No substitutions.
To give a user permission to perform a particular operation on a
particular object you call acs_permission.grant_permission like
this:
# SQL code
acs_permission.grant_permission (
object_id => some_object_id,
grantee_id => some_party_id,
privilege => 'some_privilege_name'
);
Using just these mechanisms is enough for developers and administrators to effectively define access control for every object in a system.
Explicitly defining permissions to every object individually would become very tedious. OpenACS provides object contexts as a means for controlling permissions of a large group of objects at the same time.
In OpenACS 5.9.0, object context is a scoping mechanism.
"Scoping" and "scope" are terms best explained
by example: consider some hypothetical rows in the address_book table:
| ... | scope | user_id | group_id | ... |
|---|---|---|---|---|
| ... | user | 123 | ... | |
| ... | group | 456 | ... | |
| ... | public | ... |
The first row represents an entry in User 123's personal address book, the second row represents an entry in User Group 456's shared address book, and the third row represents an entry in the site's public address book. In this way, the scoping columns identify the security context in which a given object belongs, where each context is either a person or a group of people or the general public (itself a group of people).
Every object lives in a single context. A context is just an another
object that represents the security domain to which the object
belongs. By convention, if an object A does not have any
permissions explicitly attached to it, then the system will look at
the context_id column in
acs_objects and check the
context object there for permissions. Two things control the scope
of this search:
the structure of the context hierarchy itself, and
the value of the
security_inherit_pflag in each object.
If security_inherit_p flag
is set to 't', then the
automatic search through the context happens, otherwise it does
not. You might set this field to 'f' if you want to override the
default permissions in a subtree of some context.
For an example of how to use context hierarchy, consider the
forums application. With only row-level permissions it is not
obvious how to reasonably initialize the access control list when
creating a message. At best, we have to explicitly grant various
read and write privileges whenever we create a message, which is
tedious. A reasonable thing to do is to create an object
representing a forum, and point the context_id field of a new message at the
forum. Then, suppose we grant every user in the system read-access
to this forum. By default, they will automatically have read-access
to the new message we just inserted, since the system automatically
checks permissions on the message's context. To allow the
creator of the message to change the message after it has been
posted we grant the user write-access on the message, and we are
done.
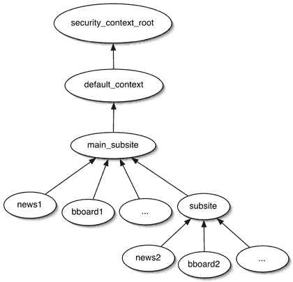
This mechanism allows developers and administrators to define a hierarchy that matches the structure they need for access control in their application. The following picture shows a typical context hierarchy for a hypothetical site:
The top two contexts in the diagram are called "magic"
numbers, because in some sense, they are created by default by
OpenACS for a specific purpose. The object default_context represents the root of the
context hierarchy for the entire site. All permission searches walk
up the tree to this point and then stop. If you grant permissions
on this object, then by default those permissions will hold for
every object in the system, regardless of which subsite they happen
to live in. The object security_context_root has a slightly
different role. If some object has no permissions attached to it,
and its value for security_inherit_p is 'f', or context_id is null, this context is used by
default.
See the package developer tutorials for examples on how to use permissions code.
OpenACS 5.9.0 defines three separate mechanisms for specifying access control in applications.
The Groups data model allows you to define hierarchical organizations of users and groups of users.
The Permissions data model allows you to define a hierarchy of user rights.
The Context hierarchy allows you to define organize default permissions in a hierarchical fashion.
A PL/SQL or Tcl API is then used to check permissions in application pages.
